近日,湖北省农业农村厅发布
《关于公布2025年第一批湖北省
优质农产品生产基地的通知》
(鄂农函〔2025〕153号)

对市级农业农村部门推荐提交的
湖北省优质农产品生产基地申请
进行了专家评审
其中69个湖北省优质农产品
生产基地符合条件
现正式确定为2025年第一批
湖北省优质农产品生产基地
并核发基地证书,有效期5年
通知全文如下

省农业农村厅关于公布
2025年第一批湖北省优质农产品
生产基地的通知
各市、州、县农业农村局:
按照《湖北省优质农产品生产基地目录管理暂行办法》要求,省优质农产品生产基地目录审定委员会对市级农业农村部门推荐提交的湖北省优质农产品生产基地申请进行了专家评审,武汉市蔡甸区农业农村局等单位申报的69个湖北省优质农产品生产基地(详见附件)符合条件,现正式确定为2025年第一批湖北省优质农产品生产基地并核发基地证书,有效期5年。
请各地农业农村部门加强业务指导、强化管理和技术服务。请获得确定的湖北省优质农产品生产基地严格落实绿色优质农产品标准化生产规定,认真执行基地管理制度,不断推进基地绿色化、标准化、产业化、品牌化高质量发展,为全省优质农产品生产区建设树立典范。
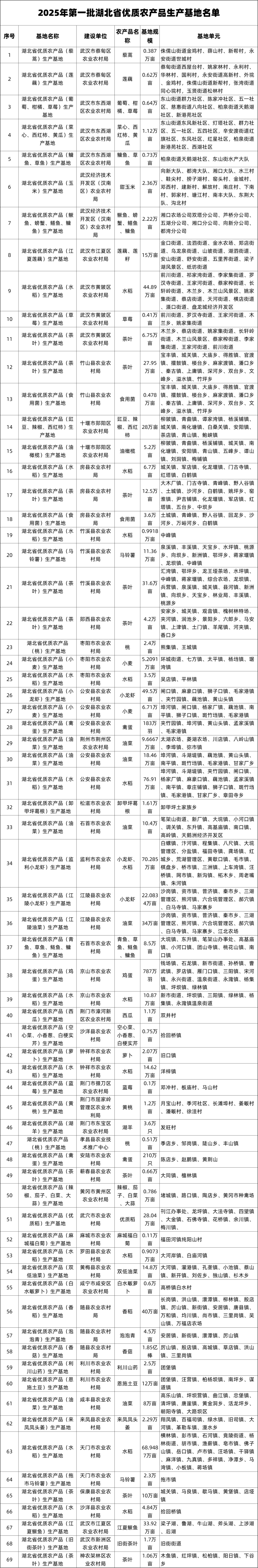
附件:2025年第一批湖北省优质农产品生产基地名单(按住下方图片上下滑动查看)

湖北省农业农村厅
2025年9月24日
其中,安陆市申报的
“湖北省优质农产品(禽蛋)生产基地”
成功入选
标志着安陆市优质农产品生产
标准化、品牌化建设再获省级认可

近年来
安陆市以优质农产品生产基地建设为抓手
不断完善农业标准化体系
强化技术指导与质量监管
此次成功入选省级优质农产品生产基地
不仅是对安陆市农业生产能力的肯定
更将为全市农业
绿色化
标准化
产业化
品牌化
发展注入新动能
一审:骆骥
二审:吴焱
三审:盛婷
